Here is a summary of our development progress over the past month. Let's dive right into it!
Meta - Player Progression (Completed)
We have completed work on the player progression system, with a focus on making it enjoyable and fair for all players to progress through the game. This system will be included in the MVP release, and we are already planning for future updates to build upon this foundation.
Meta - Matchmaking (Completed)
The matchmaking logic for the MVP release is finalized and we are collaborating with our co-development studio on additional ELO calculations and formulas for future releases. As more players progress and new players join the game, we will continue to refine and improve the matchmaking system to maintain a fun and balanced experience for all players.
These are our Goals and Prerequisites for the Matchmaking system:
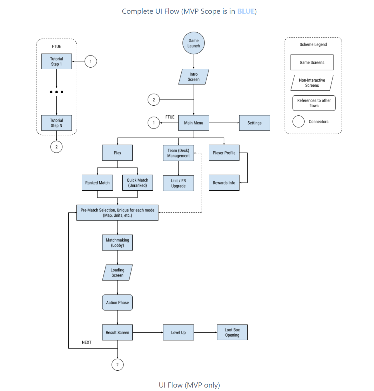
Meta - Screen Functionality & Navigation (In Progress)
The main screen and navigation for the MVP release are functional, although with some limitations. Our team is currently working on the visual design of the screens and will have updates to share soon. Additionally, we are already planning for future updates to the user interface flow after the MVP release.
These are our Goals and Prerequisites:

Meta - Analytics (In Progress)
The analytic system will use various metrics and tools to track events that occur over the course of the game. The primary goal is to use the data for statistical analysis, that will help with:
Over the past month, we have been working on enhancing the visual elements of the game, including creating new designs and fine-tuning existing ones.
Please find attached some updated animations demonstrating the interaction between FOW and the Ambush event, as well as the spawning or delivery of a Turret on the battlefield.
Here are some examples of optimized VFX animations.
Take a closer look at these neutral units.
As we continue to develop the game, we are focusing on ensuring a smooth and enjoyable experience for all players. To achieve this, we are actively working on a variety of technical features and refinements. This includes conducting stress tests to ensure the game can handle high levels of usage, as well as identifying and addressing any issues that have arisen during development. We are committed to delivering the best possible product for our players, and are excited to share more updates as we make progress.
During the last month, we have accomplished the following items:
Realization of a optimized unit pooling system to reduce memory load
If you’ve scrolled down this far - well done champ! We’ve reached the end of another game development update and we’re happy with the progress we have made so far, hope you’re enjoying what you’ve read and seen so far as well!
As a little bonus: Get ready for a sneak peek of the two mysterious projects we've been secretly crafting just for you! Trust us, you won't want to miss what we have in store. Stay tuned for more information at the appropriate time.






Meta - Unit Upgrade System (Completed)
We've successfully implemented a new Unit Upgrade System that allows for seamless regulation of the unlock, progression, customization, and management of Blocks and Units within the game. Players can now enjoy the added depth and strategy provided by the 3 distinct types of blocks available in the game:
There are several gameplay aspects related to blocks:
These are related to all kind of Blocks, not only Unit ones:

Tech - Cheat console implementation (Completed)
The implementation of a development cheat console has been successfully concluded. The capability to spawn free, neutral, and invincible units shall enhance the testing and development experience, allowing for expedited iteration of gameplay modifications and balance adjustments.
Art - Additional Units have been added
The following game character skins have been added to the game:
- Assault Viking
- Assault Spartan
- Assault Knight
Here is some sneak peak on the LODs and the artworks of the Gold and Silver versions.




Tech - Gamplay Replays (Completed)
With this feature the Game data is saved to recreate the simulation. The developer can watch last QA steps to reproduce bugs and also watch his action to check if it properly resolves the bug.
Art - Additional Units have been added
The following character skins have been added to the game:
Here is a sneak peak on the LODs :

Here are some recent updates on VFX animations:
That's all Folks!
|||||||||||